西安羊乐乐乳业有限公司
江西铭瑞食品有限公司
加比力(湖南)食品有限公司
安宝乐营养品(中国)有限公司
泉州市汉能卫生用品有限公司
佛山市嘉清爽护理用品有限公司
湖南宏鼎卫生用品有限公司
湖南欧比佳乳业有限公司
广州贝玺日用品有限公司
福建省百顺卫生用品有限公司
汉培仕(中国)爱婴集团有限公司
广州修正洋康科技发展有限公司
卡倍多羊奶粉
您当前位置: 首页 > 孕婴童资讯

文章正文

    再促跨境贸易便利化!跨境电商连迎政策红利,代购们将何去何从?
    发布日期:2018/11/8 共阅17529次
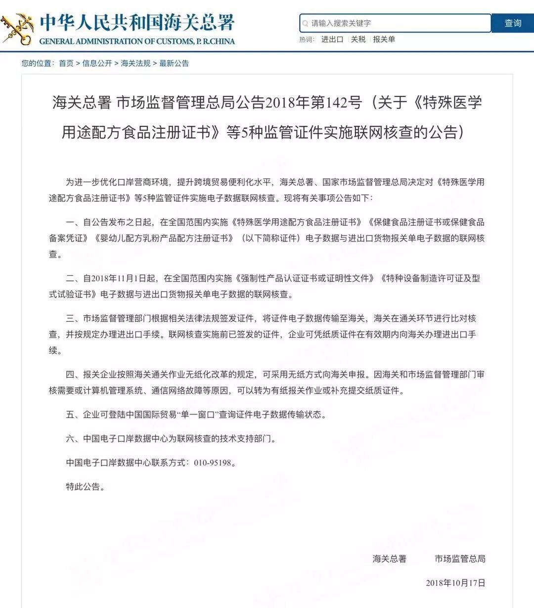
    据海关总署近日公告,海关总署、国家市场监督管理总局决定自2018年10月26日起对《特殊医学用途配方食品注册证书》、《保健食品注册证书或保健食品备案凭证》《婴幼儿配方乳粉产品配方注册证书》电子数据与进出口货物报关单电子数据的联网核查。此举进一步优化了口岸营商环境,提升了跨境贸易便利化水平,不失为一剂良策。


    随着跨境电商正规军的不断壮大,对曾经火爆一时的“人肉代购”市场将造成不小冲击。而且,《中华人民共和国电子商务法》将于2019年1月1日正式实施。面临越来越严格的监管,海外代购将何去何从?对消费者而言又将会有哪些影响?


    海外代失去价格优势


    中国电子商务研究中心特约评论员董毅智认为,《电商法》规定海外代购满足“通过互联网等信息网络”“从事销售、提供服务”“经营”的要件。“并不是说去国外帮朋友带东西就会被认为属于此范畴,而在于其行为是否会被认定为‘经营活动’。在这一点的认定上,可能需要参考盈利数额、活动次数、时间长短等。”


    “海外代购实际上是一种购买行为,严格意义上来讲不属于《电商法》所规定的‘跨境电商’范畴。”中国电子商务协会政策法律委员会副主任阿拉木斯表示,《电商法》中有四条规定直接涉及到“跨境电商”,但没有相关规定明确提到“代购”。不过,这并不代表海外代购不会受到《电商法》影响。



    《电商法》对卖家和平台的义务提出了更高的要求。“这意味着,平台对代购审查将更加严格,不再允许缺乏资质的代购开店,尤其会打击不规范的代购行为。当然,这不单纯是针对代购,所有的电子商务活动都面临更加严格的监管。”


    电商分析师李成东说,《电商法》的出台肯定会对代购产生影响,“代购的价格优势会下降,利润空间会被挤压。如果法律执行实施,相当一部分代购会因为难以为继或不合规定而倒下”


    据《2018年(上)中国跨境电商市场数据监测报告》显示,截至2018年6月底,我国经常进行跨境网购的用户达7500万人,预计到2018年底用户数量将达8800万人。


    有人说,《电商法》会导致代购群体步履维艰进而消失,李成东并不认同。在他看来,纵然代购群体存在不合规做法,但并不会因《电商法》的出台而随之消失。


    海外代购存不可控风险



    “个人通过朋友进行海外代购,二者之间形成的是一种委托合同关系,而非消费合同关系,不受我国《消费者权益保护法》的保护。”浙江腾智律师事务所律师麻策说,这意味海外代购存在不可控的风险。


    不少海外代购卖给消费者的并不是正品,假冒伪劣货物大量存在。麻策提醒道,通过朋友圈这类“熟人生意”去购买商品或服务时,购买人对商品或服务品质的认知,主要依靠于朋友的“信任背书”而非商品或服务本身。


    很明显的是,《电商法》加强了对平台的监管,它要求跨境电子商务从业者依法注册登记并缴纳税款。这意味着,代购在大型跨境电商平台上开店会受到更多限制,对消费者来说,“海淘”的商品价格可能会随之上涨,但其正常权益将受到保护。


    麻策表示,在实践中,海外代购的商业模式多种多样,主要可以分为保税进口、跨境直邮,以及纯个人海淘代购等几类。在跨境电商法律关系下,国内消费者和海外卖家之间直接形成商品买卖关系,而各类跨境平台主要提供的是技术信息服务。


    代购不该处在一个法外之地



    《电商法》第七十一条明确指出,国家支持小型微型企业从事跨境电子商务。一方面是因为找代购进行“海淘”的需求还很大;另一方面,只要代购行为合乎规定就受到法律保护。


    从长远来看,监管有利于大型跨境电商平台的发展。在这种背景下,人肉代购可以着眼于微博、微信等社交媒体平台继续交易活动。此外,还要积极开拓市场,最好是卖大型跨境电商平台上没有卖的商品。


    从电商法出台到现在,微商、代购一直是舆论的焦点,也能看出这一行其实已经渗透在每个人的生活中。从税收角度来说,每个人的工作、消费都需要纳税,微商、代购也没有例外。“无论如何,微商、代购都不应该处在一个法外之地。”


    中国电子商务研究中心主任曹磊表示,从长远发展来看,法律的出台将使现阶段处于法律盲区的海外代购有章可循,代购的违法成本将增加。对于消费者而言利大于弊,在购买商品时不仅质量可以得到保障,同时,在售后维权等环节的权益也会得到保护。相信海外代购市场不仅不会没落,相反会更加良性有序地发展。


    启航孕婴童招商网 版权与免责声明:
    ① 本网转载其他媒体稿件是为传播更多信息,此类稿件不代表本网观点,本网不承担稿件侵权行为连带责任。
    ② 企业在本网发布内容,文责自负。
    ③ 如您因原创、版权等问题需要与本网联络,请联系电话:010-57733502
    关闭此页】 【返回上页

文章排行